Architecture¶
Floe is a modular platform for Apache Iceberg table maintenance. Every core component can be swapped to integrate with your infrastructure.
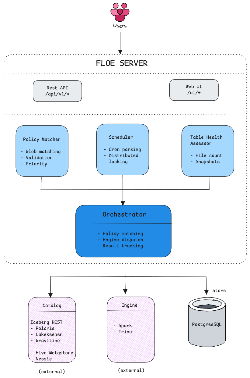
System Architecture¶

Extension Points¶
External integrations are pluggable with configuration:
| Component | Interface | Implementations |
|---|---|---|
| Catalog | CatalogClient |
Iceberg REST, Hive, Nessie, Polaris, Lakekeeper, Gravitino |
| Engine | ExecutionEngine |
Spark, Trino |
| Store | PolicyStore, OperationStore |
PostgreSQL, Memory |
For External Scheduler Integration¶
Disable the built-in scheduler and trigger maintenance via API (requires a matching policy):
# Disable built-in scheduler
# The demos enable the scheduler by default
FLOE_SCHEDULER_ENABLED=false
# Trigger from external orchestrator
curl -X POST http://floe:9091/api/v1/maintenance/trigger \
-d '{"catalog": "demo", "namespace": "db", "table": "events"}'
Data Flow¶
1. Policy created (patterns can cover many tables)
|
v
2. Scheduler triggers (auto-mode) or API call
|
v
3. Table health assessed (metrics from Iceberg metadata)
|
v
4. Health report persisted in TableHealthStore (if enabled)
|
v
5. Orchestrator validates matching policy and table
|
v
6. MaintenancePlanner selects operations from health issues
|
v
7. TriggerEvaluator gates operations (min interval / signals / critical deadline)
|
v
8. MaintenanceDebtScore prioritizes tables (auto-mode)
|
v
9. Engine executes maintenance (Spark or Trino)
|
+--> Spark: rewriteDataFiles(), expireSnapshots(),
| deleteOrphanFiles(), rewriteManifests()
|
+--> Trino: ALTER TABLE ... EXECUTE optimize,
| expire_snapshots, remove_orphan_files
|
v
10. Operation recorded in Store
|
v
11. Event emitted (if logging is enabled)
Prioritization (Auto-Mode)¶
- The scheduler computes a maintenance debt score per table using health issues and recent operation outcomes (failure streaks, zero-change runs).
- Higher debt scores are prioritized when budgets (tables/operations/bytes) are enforced.
- Throttling and backoff can defer tables after repeated zero-change runs or failures.
Note: The debt score weights are currently fixed. Configurable weight parameters will be added in a future release. See Scheduler for current scoring details.
Policy Requirement¶
Manual or scheduled triggers require a matching policy. Use table patterns (e.g., demo.test.*)
to avoid per-table policies.
Learn More¶
- Scheduler - Cron schedules and distributed locking
- Engines - Spark and Trino configuration
- Catalogs - Catalog setup
- Monitoring - Metrics and health checks